強方求和
上帝推薦的和解之路
撰寫及資料提供1/李燕光
摘錄整理/鄭瓊瑜

▲李燕光牧師深思聖經中六十五個衝突事例,發現「強方求和」是最美好、最有果效的和解路徑。
不論國際間、國家內部、職場上、教會中、家庭裡……,只要有兩人以上之處,便不免產生各式各樣的衝突。為甚麼有些衝突能夠和平化解,有些卻引發嚴重紛爭,甚至殃及世世代代?
基督徒的衝突管理學
為了尋求解決衝突之道,歷年來,學者們針對衝突處理,提出了許多研究與理論。總體而言,西方管理學講「理」,衝突不是要「和解」,而是要「管理」。近代某些理論則更極端,認為衝突沒有甚麼不好,甚至鼓勵適時「激起」衝突,所有處理衝突的方式,不論是逃避、妥協、競爭,均沒有對錯,只要能夠「管理」衝突就好。
華人傳統文化則講求「以和為貴」,主張面對衝突時靠個人修養犧牲、忍讓,顯出「內聖」、「自己的偉大情操」,苦味甚重,大多數人實難做到,即使做到了,也往往只是平安假象,表面平和,內心翻騰。
這些理論與文化傳統,或許能夠暫緩衝突,卻無法真正地達成和解。事實上,仔細探究聖經中關於衝突的教導,我們會發現,上帝早已指引、教導祂的子民一條有別於世俗價值觀的「和解之路」。
根據聖經的教導,基督徒的衝突管理原則與世俗的理論與文化,至少有三方面不同:
1. 以解決人性的問題為優先
先處理當事者的情緒,而不是先解決問題。「不輕易發怒的勝過勇士,制伏己心的強如取城。」(箴言16:32)事情的結果不是最優先的考量,「人」才是救贖的核心。
2. 不鼓勵衝突,鼓勵預防
「分爭的起頭如水放開,所以,在爭鬧之先必當止息爭競。」(箴言17:14)神從不鼓勵衝突,而是鼓勵預防衝突,安全閥應安於衝突發生之前才正確。
3. 衝突後,最高指導原則是重新和解
一般衝突管理以利益為最高指導原則,基督徒卻應以愛與合一為最高指導原則。「尋求和睦,一心追趕。」(詩篇34:14)「使人和睦的人有福了,因為他們必稱為神的兒子。」(馬太福音5:9)「尋求和睦」是基督徒處理衝突時,最高且惟一的選項。
四種處理衝突的路徑
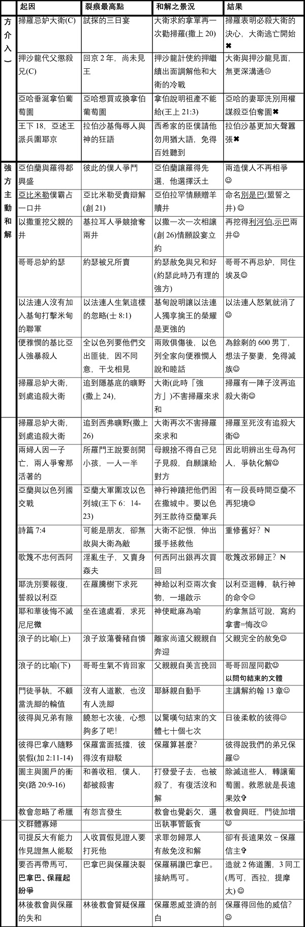
聖經中至少有六十五個「衝突—追求和睦」的事例2。將這些例子依以下四種處理衝突的路徑分析,發現不同路徑的和解成功率,有著顯著的差別。
1. 第一種路徑:不了了之
發生衝突的雙方基於害怕、逃避、生氣、認為對方無法溝通,或不知道需要溝通等理由,都不願意去面對並解決衝突。「不了了之」不一定沒有動作,它也可能是我行我素的競爭,但沒有和好。聖經六十五個例子中,有十一個屬於這種類型,除了一件無法判斷結果,其餘十件均未因時間過去而自動和好,可說是全軍覆沒,足見這不是一個追求和睦的好方法。
以創世記中雅各處理衝突的方式為例。雅各以詭計及謊言騙得以掃長子的祝福,以掃當時非常氣憤,雅各害怕遭到以掃報復,在倉皇間辭別父母,逃往他鄉躲避問題。二十年後,他帶著厚禮回鄉尋求以掃原諒,但一路上仍忐忑不安,擔心無法得到以掃原諒。和以掃見面後,雖然以掃大度地原諒弟弟,但卻婉拒雅各的禮物。兩兄弟之後仍分道揚鑣,未能回復往日的兄弟情誼。
人們往往傾向以相同的方式處理問題。當雅各成為父親後,面對與孩子間的隔閡,他仍以沉默、逃避作為回應,造成一次又一次的傷害。例如,女兒底拿被玷污,他卻不處置、不作聲,等到兒子們用暴力與詭計報了仇,雅各又嫌他們給他留了臭名,害怕得要走避。此外,他偏愛幼子約瑟,引起其他兒子妒恨,但他卻選擇視而不見,造成約瑟被兄長狠心賣為奴隸。
未徹底和解的衝突,有可能一代傳至一代,禍及子子孫孫。以色列人與中東諸族的不和睦,便是先祖沒有好好面對當年衝突的慘痛代價。
2. 第二種路徑:第三方協調
聖經中採取這種路徑的二十二個實例裡,七件達到真正的和解,十一件達成準和解,果效不錯。這種路徑由具有權柄的第三方介入協調,調解者為兩方樹立規範、建立信任、適切提問,並提出建議,但能否和解,仍需當事雙方親自決定。如果當事人拒絕接受協調,這種路徑將功敗垂成。
當年約押曾試圖協助調解大衛與押沙龍之間的積怨,可惜大衛拒絕原諒,造成了父子間無可挽回的遺憾(請參見下文第三種路徑「弱方求和」)。
這種路徑最典型美好的範例,當屬腓利門書。保羅做為第三方協調者,將基督那中保的愛,表現得淋漓盡致。他雖是第三方,卻甘願謙卑地求腓利門接納他在獄中所結的果子—阿尼西母。阿尼西母當年因故逃離主人腓利門家,後來下監,遇保羅傳福音給他,生命得救。保羅為了幫助他了結以往的虧欠,寫了書信遣阿尼西母返回腓利門住處,請求腓利門原諒阿尼西母。腓利門受感動,不但原諒了阿尼西母,並接納他為兄弟。

▲基督徒的衝突管理學以愛與合一為最高指導原則。
3. 第三種路徑:弱方求和
弱方求和帶有被迫的心態,心中有懼怕,以致在愛裡不完全,形成了表層的假平安,但底層情緒未能得著醫治或平復,時日一久,可能會再次爆發更不可收拾的衝突。此外,由於「強方」有權拒絕「弱方求和」,因此可能無法達成真正的和好。聖經中八個弱方和解的事例中,沒有一個達成真正的和解,只有三件暫時和緩衝突的局面。
以雅各與以掃為例。以掃當時有理由報復,也有能力報復,所以是「強方」,雅各是理虧的「弱方」。事發二十年後,「弱方」雅各害怕、戰兢地回家求哥哥原諒,以掃也許當下原諒了弟弟,但從後來的歷史發展來看,以掃並沒有徹底放下怨恨。再舉另一個例子,大衛心裡畏懼,請約拿單代為請假,試探掃羅,沒想到從此再也見不到約拿單,自己也走上逃亡之路。
而最令人歎息的例子當屬押沙龍了。妹妹被輕侮,父親大衛卻不作聲,他為妹妹討公道,殺了同父異母的哥哥暗嫩,逃亡三年,好不容易在約押的幫忙下回國,父親卻避不見面,押沙龍只好施展「弱方求和」,燒了約押的田,逼約押居中協調,總算與父親見了面。但即使見了面,父親仍不與他溝通,終至在他心中種下不滿,起而與父親對峙,造成天人永隔的悲劇。大衛在押沙龍死後痛哭道:「我兒,押沙龍啊!我兒,押沙龍啊!我恨不得替你死,押沙龍啊!我兒,我兒。」但事情發展至此,已無可挽回。(撒耳母記下13:1-18:33)
弱方求和實屬不易。然而,這種路徑並非沒有成功的契機。若有雙方都尊重、有權柄的第三方介入調解,而且「強方」願意接納調解者的勸解,關係仍有翻轉的可能。
4. 第四種路徑:強方求和
「強方」的定義為當時擁有較高的人氣、實力、能力、軍力者,或在衝突的末期,地位、勢力、身份,與權利上的相對強大者;這也包括被冒犯者,因為被冒犯者在公理上是「強方」,「有權利」討回公道。
「強方求和」在聖經中佔了二十四例。兩件在聖經中未載明結果,無法列入統計,其餘的例子中,二十件達成真正的和解,真和解率高達91%,另外兩件在當下雖未達成和解,卻帶來了永恆的影響,可見這是一條最美好,最具果效的和解路徑。
下面舉幾個聖經中「強方求和」的例子。
亞伯拉罕是羅得的叔叔,又是帶他出哈蘭的家長,他大可不禮讓羅得,自己先選居住地,但他放棄優先權,追求兩方人馬間的和睦(創世記13:1-11);亞比米勒的僕人搶奪了亞伯拉罕的水井,亞伯拉罕有權索討,但他卻選擇用七頭母羊贖回水井(創世記21:22-31)。基拉耳的牧人連續宣稱以撒的牧人辛苦挖出的水井是他們的,以撒大可理直氣壯地奪回,但他卻選擇放棄,另覓其他地方挖,神後來賜給他更寬廣的利河伯與示巴兩口井(創世記26:18-33)。約瑟苦盡甘來,貴為宰相,擁有報復的權力與能力,但他選擇饒恕將他賣為奴僕的兄長,一家團圓(創世記42:1-45:8)。
大衛的故事也很感人。掃羅嫉妒大衛,到處追殺大衛,在隱基底的曠野,神將掃羅交到大衛手中,大衛因而握有掃羅的生殺大權,無疑地變為「強方」,但他未傷害掃羅,僅割下袍子一角,向掃羅表達忠心,掃羅感動、羞愧交加,放聲大哭,好一陣子沒有再追殺大衛(撒母耳記上24:1-22)。可惜事過境遷,掃羅竟忘了自己的誓言,又要尋索大衛的生命,率三千精銳追到西弗曠野,大衛再度原諒掃羅,只在夜間掃羅熟睡時,取走他身旁的水瓶與槍,並阻止部下傷害掃羅。至此之後,掃羅終其一生沒有再追殺大衛。(撒母耳記上26:1-25)
亞蘭與以色列國交戰,亞蘭大軍圍攻以色列城,以利沙顯神蹟,迷糊他們的眼,將他們引到撒瑪利亞城中。亞蘭大軍清醒後,甚為懼怕,以利沙卻吩咐以色列王不可殺他們,反而要款待他們,所以有一段長時間,亞蘭不再犯境。(列王紀下6:14-23)
使徒行傳中記載,初代教會忽略了講希臘語的一群寡婦,引起怨言。雖然這個群體是少數,教會仍覺虧欠,選出優秀的執事管理飯食,消彌不滿,使教會興盛。(使徒行傳6:1-7)
再舉一例,巴拿巴和保羅為了是否該讓曾失職的馬可參與佈道,起了爭執。當時保羅的聲望毋庸置疑屬於「強方」,但他主動釋出善意,追求和睦,數年後在書信中稱讚巴拿巴與馬可(歌羅西書4:10,提摩太後書4:11,哥林多前書9:6),不僅化解了這次的爭執,更因而造就了兩個佈道團,三位年輕的同工:馬可、西拉、提摩太。
此外,哥林多後書也可看為保羅「強方求和」的行動之一。當時哥林多教會與保羅失和,保羅謙卑、誠懇的表白,不僅是為挽回和哥林多教會的關係,也使得這本書感動後世許多基督徒。
「強方求和」的其他亮點
為甚麼「強方求和」對於尋求和睦如此有效?聖經中「強方求和」的實例,除了完全符合前文「基督徒衝突管理學」段落中提到的三項原則外,並具備以下幾種特性:
1. 放棄的藝術
聖經中「強方求和」的例子,均是「強方」放棄所有的地位、勢力、身份,與權利,屈就衝突的另一方。耶穌教導我們要赦免人的過犯,沒有說要赦免那認罪之人的過犯(參馬太福音6:14-15)。因此,「強方求和」就是完全赦免,放棄追討、指控的權利,這也是聖經關於赦免、饒恕的真諦。
2. 全然的利他
只有效法耶穌全然謙卑的生命,才有可能做到「強方求和」。耶穌被鞭打、羞辱、釘在十字架上時,祂還關心那些釘祂的兵丁,求天父「赦免他們」,並關顧與祂同釘的一位強盜,鼓勵他「今日必與我同在樂園」。在自身承受苦難時,仍真心關懷理虧者的生命,這實為「強方求和」的具體榜樣。
全然利他的「強方求和」,和傳統華人文化中的「退讓」,表面看來有些近似,但本質並不相同。退讓是倚靠一己的力量,以成全個人修養為目標,追根究柢,仍以自我為中心,而非考慮對方的好處。但強方求和是以對方的福祉為目標,以赦免人、為人祝福、服事人為目的,以追求永遠的和睦為標竿。
3. 生活的智慧
如箴言二十二章3節所言:「通達人見禍躲藏,愚蒙人前往受害。」懂得分辨甚麼是禍,並及時避禍,是神賜給我們的人生智慧。
科學研究也已證實,積怨在心會損害身體健康,因此,當我們饒恕時,還會得到附加的「健康」利益。雖然這不是追求和睦的主要原因,但這附加的好處,說明神的旨意高過我們的想法,祂的道路高過我們的道路,誠如箴言所說:「敬畏耶和華是智慧的開端,凡遵行祂命令的是聰明人。」(詩篇111:10)
4. 軟弱者的大能
哥林多前書的保羅與哥林多後書的保羅,好像不同的兩個人。在哥林多後書中他不再剛強責備,成了一個常常流淚、挖心掏腹、捨命求和的保羅。他軟弱,他也誇他的軟弱說;「有誰軟弱我不軟弱呢?……我若必須自誇,就誇那關乎我軟弱的事便了。」(哥林多後書11:29-30)真肯軟弱才是真正的強者,主的話也相仿。「身上常帶著耶穌的死,使耶穌的生也顯明在我們身上。」(哥林多後書4:10)這就顯出真謙卑的大能。
5. 隱身在「第三方協調」中
第三方協調者也可視為一種「強方」,因為協調者以無罪的姿態,求虧負方認罪。就調解的目標而言,協調者通常會在調解中勸說或引導強方完全赦免與接納弱方,也會勸說或引導冒犯方認錯或賠償。
「強方求和」的典範
但這些都還不足以說明「強方求和」對於追求和睦為何如此有效。根本的原因是上帝是「強方求和」的典範:
1. 父神親自演繹強方求和—愛,尋找罪人
神創造我們、統管萬有,祂是全知、全有、全能、全善、祂對人無比的愛,讓他置身美麗的伊甸園中,隨意吃各樣的蔬果,給他尊貴榮耀為冠冕,叫他管理地上的走獸,天空的飛鳥,海裡的魚(詩篇8)。我們卻墮落罔顧神對我們的厚愛與尊重,遠離父神、叛逆、犯罪、頂撞、抱怨,破壞關係、叫神傷心。神充滿榮耀,我們虧缺、冒犯了祂,祂是被冒犯者。我們與造物主之間的裂縫非常大,衝突非常深,祂應該來審判,定罪,或任憑我們自生自滅。但神卻做了一件人間罕有的事—「強方求和」,主動赦免我們、愛我們、與我們和好。
2. 基督親自演繹強方求和—替死,救贖,代求
腓立比書二章6-7節說耶穌「反倒虛己,取了奴僕的形象,成為人的樣式。」「虛己」的原意有倒空、捨棄之意。祂主動放棄祂在天上的尊榮,認同人的地位,道成肉身,降生為人,這是何等「強方求和」的體現!釘十字架是羅馬帝國的一項酷刑,而主耶穌卻願意放棄自己人子的尊榮,順服天父,甘心為世人死在十字架上,用自己的血來成為我們犯罪者的贖價。祂以「替死」來服事罪人(衝突的「弱方」),這是何等震撼的「強方求和」體現。
3. 聖靈親自演繹強方求和—感動,擔憂,光照
聖靈更是卑微,祂是我們生命的孕育者,卻卑微地柔聲呼喚,招呼那悖逆頂嘴的我們,我們根本遠離到不知要和好,祂就千里來尋覓,迎向我們,甚至我們還作罪人,還沒有悔改的跡象,祂就用愛覆庇我們。我們打開心門,祂就歡喜卑微地居住在我們這瓦器裡,並以愛澆灌我們的心田。若我們跌倒、走入迷途,祂就多次多方地提醒我們,替我們擔憂,調度萬有,呼喚等候我們回頭。
信徒一生就是走在這與神和好的道路之上,而三一神就是這其中動力的來源,祂是主動的要與我們和好,整個的救贖史也是神與萬有和好的樂章。所以祂最祝福這以神的性情而有的「強方求和」,因為這就是學習像神,就是彰顯神的榮耀,就是行神的旨意,「尋求和睦,一心追趕」(詩篇34:14)。

▲哥倫比亞政府和叛軍於2016年9月26日簽署第一版和平協議,結束了延燒半世紀的內戰。(圖為 CC 2.0授權使用)
蒙福之路
神指引的道路適用於世世代代。以哥倫比亞為例。自1964年起,哥倫比亞歷經了五十二年內戰,二十六萬人因而喪生,數百萬人流離失所。經過多年的努力,哥倫比亞政府終於突破萬難,與該國叛軍於2016年簽署和平協議,結束了延燒半世紀的苦難。哥國總統桑托斯(Juan Manuel Santos)並因而獲得2016年諾貝爾和平獎。
這場南美洲迄今持續最久,死傷慘重的內戰,為甚麼能夠和平落幕?讓我們看看哥國政府的做法。
哥倫比亞政府為握有政權的絕對強方,但在當時總統桑托斯的主導下,卻放下身段,以實際行動對「弱方」叛軍釋出善意,例如派人進入叛軍出沒的叢林裝飾聖誕樹,在樹上掛著呼喚叛軍回家的布條;將數千個由民眾親筆留言,邀請叛軍一起踢球的足球投入叢林中;把民眾合力放入祝福紙條以及小禮物的燈球,投入叛軍聚集範圍的河流;允諾會保護被遣返的叛軍;設立特別法庭,進行特赦;允許叛軍組織轉型為政黨,參與選舉;由古巴、挪威等許多國家協助調解、見證過程……等等。經過數年的努力,終於和平結束了半世紀的苦難。4、5
雖然我們不清楚主導哥國與叛軍和解的官員是否認識神,但哥倫比亞與叛軍尋求和解的過程,確實極為符合「強方求和」的特點,這也再一次證明了「強方求和」是一條蒙福的和解之路。

▲惟有神能夠帶領我們走上充滿願景、喜樂、饒恕的和解之路
效法基督,追求和睦
事實證明,「強方求和」比冤冤相報更有能力,因為愛能夠遮掩許多過錯。
衝突中,若我們居於「強方」,必定要效法基督的生命,掌握「強方求和」的要點,製造機會,化解衝突。即使身為「弱方」,也不要放棄尋求和解,只要真誠地溝通、道歉,邀請雙方都信得過的「第三方」幫忙協調,仍然有很大的機會和好。那寡婦天天纏磨那不義的官,乞求為她伸冤,豈不是至終圓了夢嗎?(路加福音18:5)最不可取的是逃避、害怕,拒絕處理衝突,抱持「不了了之」的態度,任由關係一天比一天惡化。
無論居於衝突的「強方」或「弱方」,認為自己有理、委屈、不願退讓,是人的天性,因此,單單倚靠我們自己的力量與決心,著實不易達成真正的「和解」。惟有願意虛心來到神面前,效法祂的生命,祈求祂賜下力量,祂必帶領我們走上充滿願景、喜樂、饒恕的和解之路。
註:
1. 本文內容大多摘錄整理自李燕光牧師(美國加州:正道福音神學院,2015)博士論文《從衝突到和解:神人復合的應用》。
2. 請參見下列表一與表二。
3. 李敏龍、楊國樞,〈中國人的忍:概念分析與實徵研究〉,《本土心理學研究》10期,1998。
4. 《李四端的雲端世界》第242集,Dec. 17, 2016
5. Colombia signs peace deal with FARC, by Elwyn Lopez and Susanna Capelouto, CNN News, Nov. 13, 2016


表二 聖經中衝突管理成功路徑統計表

(李燕光牧師製表)
李燕光牧師,正道福音神學院教牧博士。歷任巴城華人浸信會、凱旋門基督徒之家主任牧師,共二十九年。洛杉磯教會全球禱告日禱告大會九年召集人。推動「聯合禱告,資源共用」的合一運動,推動「一會愛一族」關心未觸之民,並推動關心穆斯林、宣教總動員等宣教運動。現任美國華福總幹事,推動合一與宣教。
